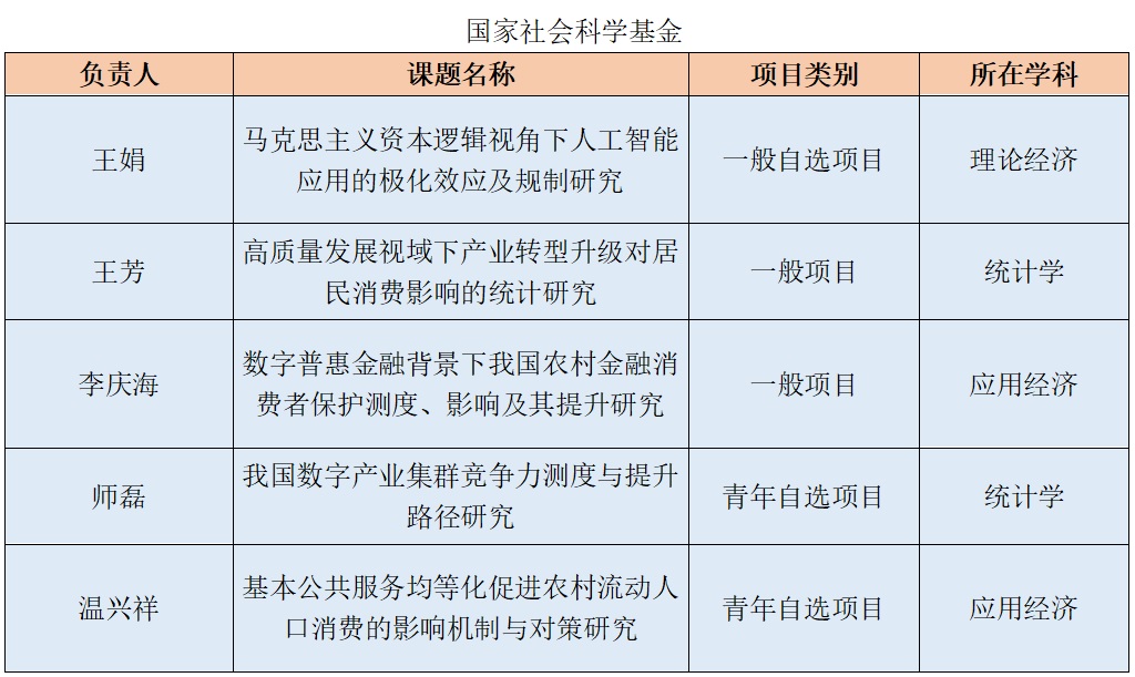
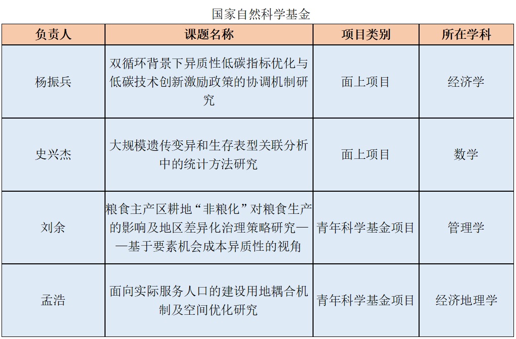
日前,2021年度国家社会科学基金项目和国家自然科学基金项目评审结果出炉,我院共有9位老师获批立项,其中国家社会科学基金立项5项,国家自然科学基金立项4项。
具体名单如下:


此前,我院在十三五期间,共获国家基金立项39项 ,其中国家自科基金18项,国家社科基金21项,国家社科重大项目2项。
近年来我院高度重视国家两基项目申报,深入实施科研提升战略:一方面严把基金形式审核和质量关,另一方面持续优化完善科研管理和激励制度建设,不断提升科研服务水平。在2021年度项目申请期间,我院在认真分析全院教师科研成果和潜力的基础上,整合学院优势力量,充分动员,提前谋划,精心组织申报工作。同时加强申报过程服务和管理,注重提升项目申报质量,多次邀请国内外知名学者和专家进行评审和指导,邀请我院具有成功申报经验的教师进行分享,就选题、研究范式和研究方法等展开讨论,切实提高申报材料质量,提升立项成功率。学校科研处也大力支持了有效的形式审查。经过申报教师、学院和学校的勠力同心,最后学院获得9项国家社科、国家自科基金资助。
今后,学院将继续以此为契机,持续加强项目的过程管理,推动和支持课题研究,继续激励并发挥教师们的主动性和积极性,推动学科建设迈向新的台阶,争取在下一年度的国家两基项目申报中再创佳绩。