黑料网

您现在所在的位置: 学院黑料网  > 研究生培养  > 工作动态  > 正文

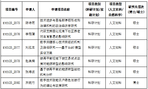
我院研究生获得6项省研究生科研与实践创新计划

时间:2025-06-23

近日,省学位委员会、省教育厅发布通知(苏学位字函〔2025〕5号),公布2025年江苏省研究生科研与实践创新计划入选项目,我院研究生获得6项省研究生科研与实践创新计划。

据悉,实施创新计划旨在提高研究生科研创新水平和实践创新能力,着力培养具有历史使命感和社会责任心、富有创新精神和实践能力的高素质人才。创新计划分为科研创新计划和实践创新计划。原则上,学术学位研究生申报科研创新计划,专业学位研究生申报实践创新计划。

我院研究生立项清单:

下一条:刘小峰院长主编教材入选江苏省研究生优质教学资源